中国政府网
|
黑龙江省政府网
|
大兴安岭地区行政公署
关怀版
无障碍
网站支持Ipv6
繁体
|
登录
|
注册
退出
搜索
热点搜:
首页
新林动态
领导介绍
走进新林
政务公开
政务服务
政民互动
首页
新林动态
领导介绍
走进新林
政务公开
政务服务
政民互动
当前位置:
首页
>
专题专栏
>
法治新林建设
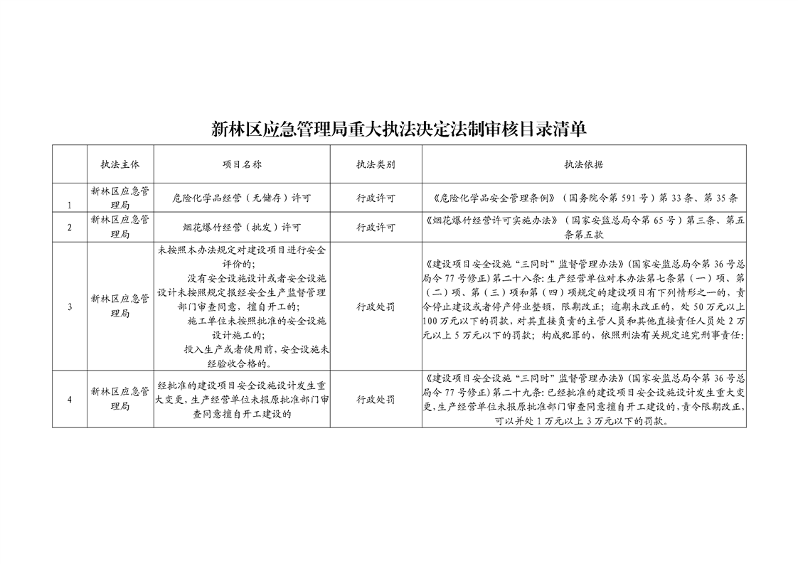
新林区应急管理局重大执法决定法制审核目录清单
日期:
2026-03-13 10:24
来源:
应急局
访问量:
888
【字体:
大
中
小
】
打印
分享到:
扫一扫在手机打开当前页
相关信息
微信
扫一扫·打开微信公众号
智能问答